Maidir le dlús ardchumhachta, riachtanais muirear tapa aschuir ardchumhachta, sheol Sillij rialtóir teaglaim PFC + LLC ardfheidhmíochta SY5055, a shéalaigh an tosaigh BOOST PFC agus an rialtóir cúil LLC, rud a fhágann go bhfuil an ciorcad forimeallach níos gonta, rud a shábháil costais agus a chabhr......
Leigh Nios moLe feabhas a chur ar chaighdeán maireachtála na dtomhaltóirí, déanann cianrialú líonraithe fearais tí cliste le "tuiscint ar eolaíocht agus ar theicneolaíocht" Halo a bheith ina ghlúin nua ...
Leigh Nios moTá éileamh mór ar sceallóga srutha seasta DC-DC le blianta beaga anuas, mar gheall ar na buntáistí iomadúla a bhaineann leo. Tá na córais leabaithe seo dea-fheistithe chun raon leathan feidhmchlár a láimhseáil, amhail feithicleach, IoT, feistí leighis, agus teileachumarsáid. San Airteagal seo, déanf......
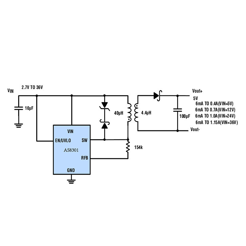
Leigh Nios moTá an bord taispeána deartha chun réiteach lampa filament ardfheidhmíochta 50WLED a léiriú le raon voltais ionchuir iomlán. Déantar an bord taispeána a bhaint amach trí thiomáint dhíreach ard-minicíochta ard-chomhtháite treisithe nítríde ghailliam treisiú PFC rialtóir reatha tairiseach KP1352, le cu......
Leigh Nios mo